GO
d1

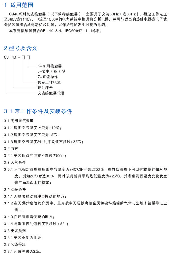
CJ40系列交流接触器

所属分类:交流接触器

PDF File: CJ40系列交流接触器

在线客服

中国电竞官方网客服1

1428967121

中国电竞官方网客服2

2281824741