GO
fd

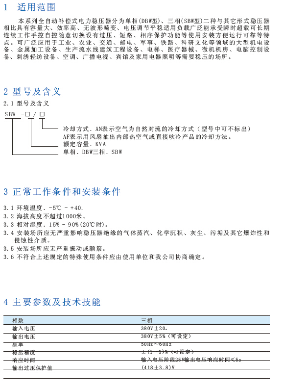
SBW系列全自动补偿式电力稳压器

所属分类:变频器、软启动器、起动器、调速器

PDF File:

在线客服

中国电竞官方网客服1

1428967121

中国电竞官方网客服2

2281824741